Warum überhaupt eine Ersatzstromversorgung?
Photovoltaikanlagen mit Batteriespeicher können nicht nur Ihre Stromrechnung senken, sondern auch im Falle eines Stromausfalls Ihr Zuhause weiter mit Energie versorgen. Standardmäßig sind Wechselrichter netzgeführt – das bedeutet: Fällt das öffentliche Netz aus, schalten sie sich aus Sicherheitsgründen ab.
Mit einem Notstrom- oder Ersatzstromsystem kann Ihre PV-Anlage jedoch weiterhin Energie bereitstellen – entweder für ausgewählte Geräte oder sogar für den gesamten Haushalt.
Viele Systeme sind schwarzstartfähig: Ist nachts die Batterie leer, startet die Anlage automatisch wieder, sobald am Morgen die Sonne genügend Energie liefert.
⚡ Die drei gängigen Optionen für Ersatzstromversorgung
1. Notstromsteckdosen
- Installation von bis zu drei Steckdosen möglich (abhängig vom Wechselrichter-Fabrikat)
- Jede Steckdose ist mit 1/3 der Gesamtleistung des Wechselrichters belastbar
- Die Steckdosen liefern immer Strom – im Netz- und im Notstrombetrieb
- Installation in einer kleinen Unterverteilung am Wechselrichter oder direkte Verlegung zu den gewünschten Verbrauchern
- Ideal, wenn nur bestimmte Geräte wie Kühlschrank, Router oder Beleuchtung versorgt werden sollen

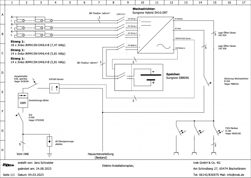
(Schaltbild für technische Umsetzung Option 1)
2. Manuelle Lastumschaltung
- Lastumschalter verbindet definierte Verbraucher mit dem Notstromkreis
- Voraussetzung: Trennung der zu versorgenden Lasten muss möglich sein (keine klassische Nullung!)
- Gesamtleistung aller Verbraucher darf die Gesamtleistung des Wechselrichters nicht überschreiten
- Pro Phase maximal 33 % der Wechselrichter-Nennleistung
- Induktive oder kapazitive Lasten (z. B. Motoren) können die nutzbare Leistung reduzieren
- Auch ganzer Haushalt möglich – bei ausreichend großem Wechselrichter und korrekter Installation
- Umschaltung erfolgt manuell
3. Automatische Lastumschaltung (Full-Backup)
- Komplettes Full-Backup-System mit automatischer Umschaltung
- Voraussetzung: ausreichend großer Wechselrichter & keine klassische Nullung
- Der gesamte Hausanschluss wird über den Wechselrichter geführt
- Umschaltzeit: 20 ms bis 5 Sekunden – meist so schnell, dass Sie kaum etwas merken
- Automatische Rückschaltung, sobald das öffentliche Netz wieder stabil ist
- Perfekt in Kombination mit unseren E3/DC-Hauskraftwerken
???? Mehr dazu: inek.de/premium

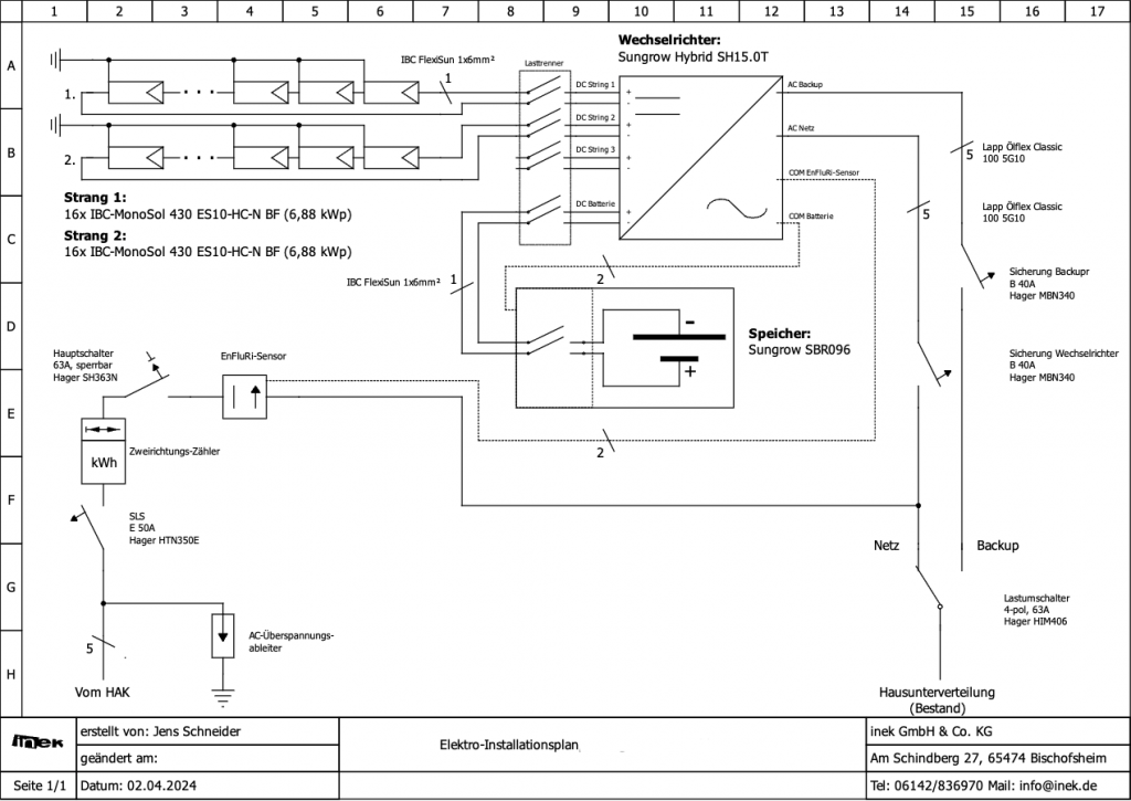
(Schaltbild für technische Umsetzung Option 2 & 3)
Warum klassische Nullung ein Problem im Ersatzstrombetrieb ist
Wenn ein Wechselrichter in den Ersatzstrombetrieb (auch Notstrombetrieb oder Inselbetrieb genannt) umschaltet, trennt er sich vollständig und allpolig vom öffentlichen Netz (Netztrennung per Schütz oder Relais). Ab diesem Moment versorgt er das Haus autark.
Was passiert im klassischen Nullungssystem?
In der klassischen Nullung gibt es nur einen gemeinsamen PEN-Leiter, der sowohl Neutralleiter (N) als auch Schutzleiter (PE) ersetzt. Der Schutzpotenzialausgleich erfolgt über diesen einzigen Leiter, der mit dem öffentlichen Netz und der Hauserdung geerdet ist.
Wenn nun aber der Wechselrichter in den Inselbetrieb geht:
- Die Verbindung zum öffentlichen Netz wird getrennt.
- Der PEN-Leiter ist kurzzeitig nicht mehr geerdet, weil allpolig abgeschaltet wird.
- Die Schutzmaßnahme „klassische Nullung“ funktioniert nicht mehr zuverlässig.
⚡ Warum das bei modernen Systemen kritisch ist:
- Ersatzstromsysteme benötigen ein eigenes Erdungskonzept im Inselnetz.
- Der Wechselrichter setzt einen eigenen Neutralleiter (N) – dieser muss gegen Erde bezogen werden, um sichere Schutzmaßnahmen (z. B. FI-Schutzschalter) zu ermöglichen.
- Bei klassischer Nullung ist das nicht eindeutig getrennt, weil PE und N nicht getrennt geführt sind.
✅ Lösung:
- Die Anlage muss auf ein modernes TN-S- oder TN-C-S-System umgestellt werden.
- Das bedeutet: PEN-Trennung im Zählerschrank → ab da getrennter Schutzleiter (PE) und Neutralleiter (N).
- Damit kann der Wechselrichter im Inselbetrieb korrekt „neutralen“ und ein sicheres Schutzkonzept ist gegeben.
In der Praxis:
➡️ Pflicht: Elektrische Anlage muss vorher modernisiert werden.
➡️ Empfehlung: Neue Potentialausgleichsschiene, separater PE-Leiter, Erdung überprüfen.
Fazit
Ob einfache Notstromsteckdose, manueller Lastumschalter oder vollautomatisches Full-Backup-System – wir finden die passende Lösung für Ihre Bedürfnisse.
Egal ob aus Mainz, Wiesbaden, Rüsseslsheim, Darmstadt oder Frankfurt, wir prüfen Ihre bestehende Elektroinstallation, beraten Sie zu den Optionen und sorgen dafür, dass Ihr Zuhause auch bei Stromausfall zuverlässig versorgt bleibt.
Jetzt Beratungstermin vereinbaren – wir erklären Ihnen alle Möglichkeiten und setzen Ihr Projekt fachgerecht um.